


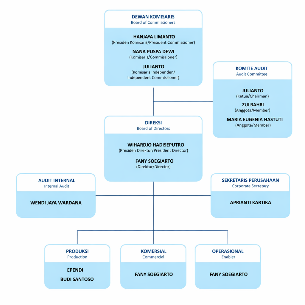
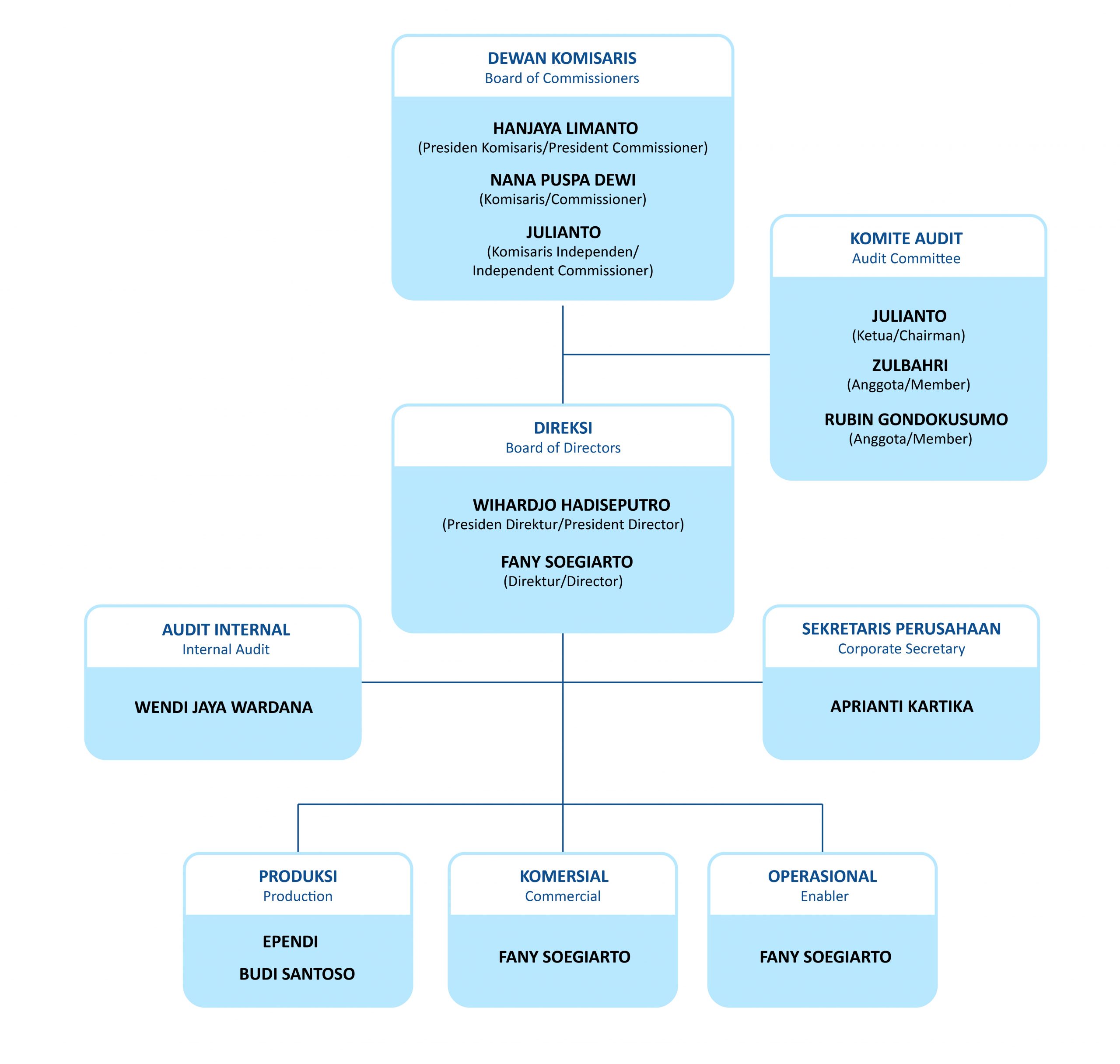
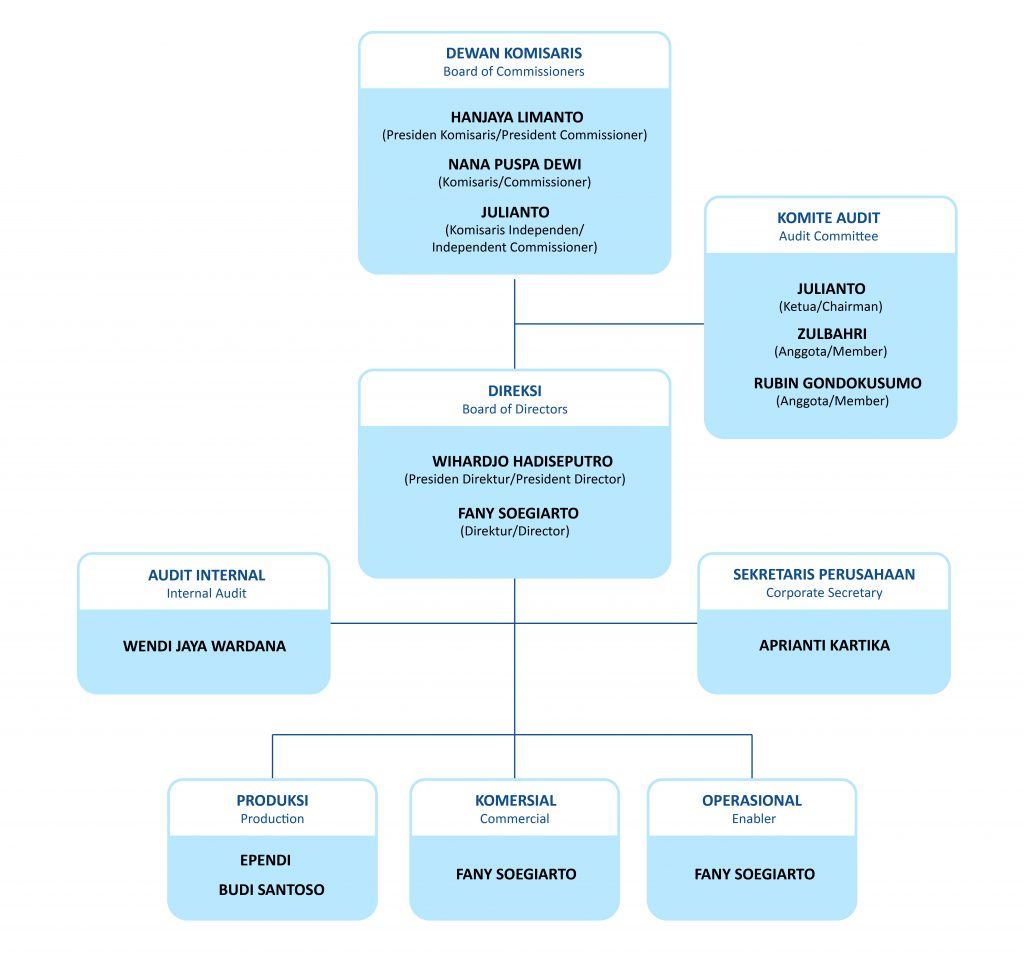
BOARD OF COMMISSIONERS PROFILE
-
Hanjaya LimantoPresident CommisionerIndonesian citizen. Graduated from Sepuluh Nopember Institute of
Technology Surabaya in Chemical Engineering and an ADB/East-West-
Center (USA) scholarship recipient for the Master of Business
Administration Program in University of Hawaii, United States of
America. He has prior work experiences in Procter & Gamble,
JDVC/Sycamore Capital affiliate, CDC Capital Partners, Roundhill and
Sofos Partners in Indonesia, Japan, and Singapore. He concurrently
serves as a Commissioner at several companies, which are
PT Yupi Indo Jelly Gum, PT Tirta Marta, and PT O3 Technology. He was
appointed for the first time as President Commissioner of the
Company based on the Resolution of the Annual General Meeting of
Shareholders dated 20 June 2008. -
NANA PUSPA DEWICommissionerIndonesian citizen with a degree in Business Management from the
Faculty of Economics, Udayana University, Bali. Over three decades of
leadership experience in national and multinational companies across
FMCG, media, and retail industries. Career highlights include serving as
Brand Manager at Procter & Gamble Indonesia; Country Manager for
Mars Inc. Indonesia; General Manager Marketing at PT. Mayora Indah
Tbk; and Managing Director at PT. Cadbury Indonesia. Held multiple
senior directorships within MNC Group, overseeing television stations,
channels, TV series production, and talent management, culminating as
Managing Director of MNCTV and Managing Director – Business Dev
lopment & Operational Support at PT. Media Nusantara Citra Tbk. Most
recently served as Marketing Director and Corporate Communications
Director at Kawan Lama Group, before being appointed Commissioner
of the Company since June 2022. -
JuliantoIndependent CommissionerIndonesian citizen, obtained a Bachelor of Science in Chemical
Engineering degree from Sepuluh Nopember Institute
of Technology, Surabaya and a Master of Management degree
from the Faculty of Graduate Studies, the University of Indonesia.
He has work experience in several national and multi-national
companies, including at PT Filma Utama Soap, PT Multifragrance
as a General Manager and PT Symrise as a Director.
He was appointed for the first time as the Independent Commissioner
of the Company based on the Resolution of the Annual
General Meeting of Shareholder dated 21 June 2023.
Bapak Julianto has no affiliation with any Director, Commissioner,
Major Shareholder or Controlling Shareholder.
BOARD OF DIRECTORS PROFILE
-
WIHARDJO HADISEPUTROPresident DirectorIndonesia citizen, obtained a Bachelor of Science in Electrical
Engineering degree from Bandung Institute of Technology, Bandung,
Indonesia; and an MBA degree in Finance from University of Oregon,
Eugene, Oregon (USA). He has prior working experience in national
and multinational companies, which are PT Procter
& Gamble Indonesia with the last position as Senior Group Manager
Finance and Accounting; at PT Sunson Textile Manufacturer Tbk,
Bandung, Indonesia, as Director; and at Argo Manunggal Group,
Jakarta, with the final position as Director in Knit and Apparel
Division. He was appointed for the first time as President Director
of the Company based on the Resolution of the Annual General
Meeting of Shareholders dated 20 Oktober 2016. Wihardjo
Hadiseputro is responsible for overseeing function and division
related to finance, commercial, production, and procurement. -
FANY SOEGIARTODirectorIndonesian Citizen, 50 years old, earned Bachelor Degree in
Economy from Tarumanagara University, Jakarta and an MBA
degree in Banking and Finance from Nanyang Business School
(Singapore). She has prior working experience in national and
multi-national companies, including as Senior auditor in Ernst & Young
Jakarta and Grant Thornton Singapore, Head of Finance and Accounting
in PT Roundhill Nusantara and Investment Officer in Aureos Capital,
Jakarta Office. Current latest position is as Senior Finance and
Accounting Manager at PT Akasha Wira International Tbk.
Ms. Fany Soegiarto has no affiliation with any Director, Commissioner,
Major Shareholder or Controlling Shareholder.
